【无需打开直接搜索微信;-】 操作使用教程: 1.亲,实际上微乐湖北麻将万能开挂器是可以开挂的,确实有挂.2.在"设置DD辅助功能DD微信麻将开挂工具...
2025-06-28 7
最近这段时间,税务报送相关的规范推进与落实已成为当前卖家们关注的重点。
随着相关要求的逐步明确,各类涉及的平台正按规定推进信息报送的前期准备与后续执行工作。
多个电商平台确定报送税务信息
国家税务总局在2025年6月发布的《关于互联网平台企业报送涉税信息有关事项的公告》(以下简称《公告》),所有为中国卖家提供服务或向中国用户开展交易的跨境电商平台均需向税务机关报送卖家涉税信息,这一政策自2025年7月起正式实施,首次数据报送时间为2025年10月1日至31日。
离10月1日没剩几天了,已经有多个平台发布了关于报送税务信息的公告。
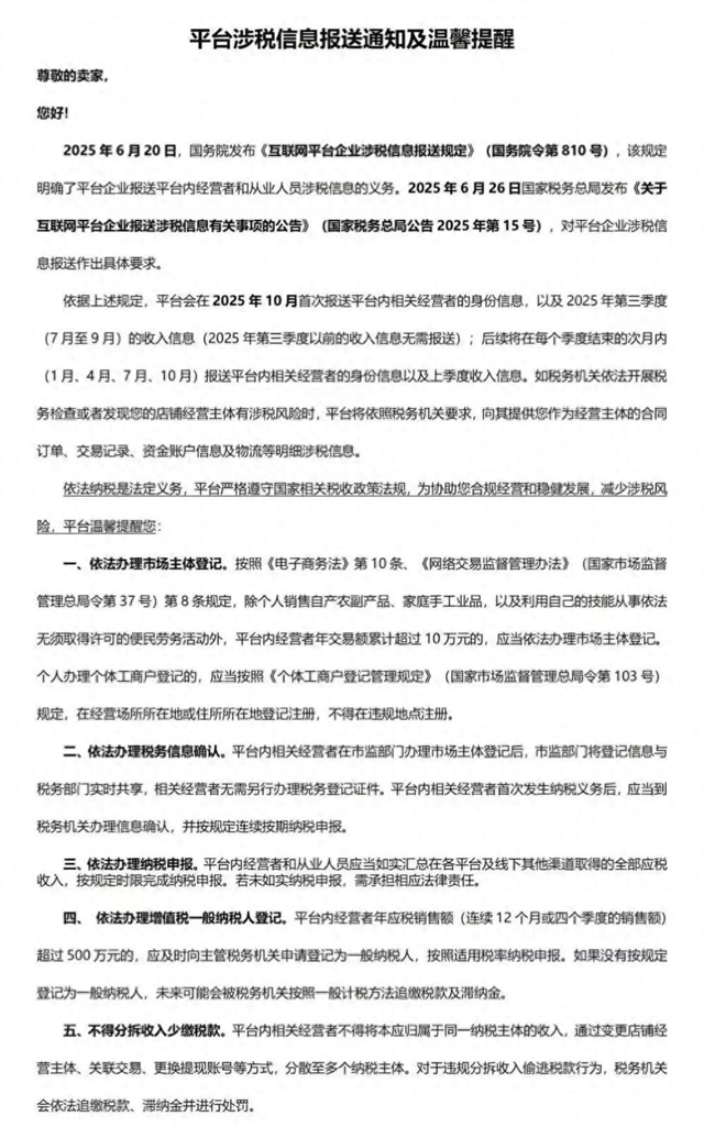
1.SHEIN
SHEIN发布了平台涉税信息报送通知及温馨提醒,通知中表示,依据国务院及税务总局相关规定,平台需报送卖家身份与收入信息,2025年10月会首次报三季度信息,后续按季度次月报送;同时提醒卖家依法办理市场主体登记、税务信息确认、纳税申报,禁止分拆收入逃税等。
2.速卖通
速卖通明确2025年10月首次报送三季度卖家身份及收入信息,后续按季度次月报送;并提醒商家合规办理登记、税务确认、纳税申报等事项。
2.shopee
依据国家税务总局2025年第17号文(10月1日施行),Shopee要求香港主体卖家在9月29日前,通过切换大陆主体、香港发货渠道或其他合规方式,确保出口报税合规。
所以跨境卖家一定要注意了:
首次报送时间:2025年10月,报送平台内经营者/从业人员的身份信息,以及2025年第三季度的收入信息。
后续报送时间:每个季度结束的次月,即1月、4月、7月、10月,报送经营者/从业人员身份信息及上一季度收入信息。
所有的卖家必须合规纳税:
报送内容:
包括卖家名称、纳税人识别号、店铺 ID、联系方式等或姓名、证件类型、地址等
销售总额、退款金额、净收入、交易订单数量;
税务合规迫在眉睫
根据国家税务局的规定,报送主体覆盖了境内境外的平台。
境内平台(如淘宝、京东):直接由平台企业报送。
境外平台(如亚马逊、eBay):
无论是否有境内主体,只要为中国卖家提供 “网络经营场所” 等服务,都需要履行报送义务。
亚马逊在境内是持有增值电信业务许可证的,主体为“亚马逊卓越有限公司”。
亚马逊可能需通过国内的运营主体报送平台上中国卖家的税务信息。而且根据税务局的规定,如果发现存在瞒报、漏报、迟报的情况,可能会面临2万-50万的罚款。
卖家收入数据将与税务申报自动比对,刷单、私户收款等隐匿收入行为面临严查。
总的来说,税务合规已是跨境电商行业中愈发关键的发展导向,对广大跨境卖家而言,主动契合合规要求、提前做好相关准备,不仅是保障日常经营稳定的重要前提,更是适应行业规范发展的必然选择。
所以建议大家持续关注后续相关动态,及时跟进并落实应对措施。
相关文章
【无需打开直接搜索微信;-】 操作使用教程: 1.亲,实际上微乐湖北麻将万能开挂器是可以开挂的,确实有挂.2.在"设置DD辅助功能DD微信麻将开挂工具...
2025-06-28 7
最近这段时间,税务报送相关的规范推进与落实已成为当前卖家们关注的重点。随着相关要求的逐步明确,各类涉及的平台正按规定推进信息报送的前期准备与后续执行工...
2025-10-03 1
Q4旺季临近,listing不容有失!这其中最易让卖家栽跟头的要数词汇违规,很多习以为常的表述,都有可能会触发下架或者是扫号风险,最近在跨境圈疯传的截...
2025-10-03 1
小程序财神十三张是怎么控制胜率是一款可以让一直输的玩家,快速成为一个“必胜”的ai辅助神器,有需要的用户可以加微下载使用。 手机打牌可以一键让你轻松...
2025-10-03 9
10月1日下午,由珠江电影集团、广东省航空航天学会、广东科技报社联合主办的《窗外是蓝星》太空主题观影活动在广州举办。本次活动是响应国家电影局、科技部、...
2025-10-03 2
微乐辽宁麻将助赢神器购买是一款可以让一直输的玩家,快速成为一个“必胜”的ai辅助神器,有需要的用户可以加微下载使用。 手机打牌可以一键让你轻松成为“...
2025-10-03 9
【CNMO科技消息】近日,小米产业投资部合伙人潘九堂通过社交媒体发文表示,虽然小米17系列凭借独特的“妙享背屏”设计成为今年智能手机市场的独特亮点,但...
2025-10-03 2
手机打牌可以一键让你轻松成为“必赢”。其操作方式十分简单,打开这个应用便可以自定义手机打牌系统规律,只需要输入自己想要的开挂功能,一键便可以生成出手机...
2025-10-03 10
发表评论