FD系列变频器赋能金属制品管绞机丨驱动产业效能跃升,引领智能制造新高度### 在金属制品与线缆制造行业中,绞线机是不可或缺的核心设备。它通过将多根钢丝...
2025-10-16 1
FD系列变频器赋能金属制品管绞机丨驱动产业效能跃升,引领智能制造新高度###
在金属制品与线缆制造行业中,绞线机是不可或缺的核心设备。它通过将多根钢丝以精确的螺旋方式绞合在一起,形成具有高强度、高柔韧性的钢丝绳或缆芯,广泛应用于基建、矿山、船舶等重要领域。
01
机型介绍
为突破传统设备在生产效率、精度控制与数据管理方面的瓶颈,某企业推出了面向金属制品及特种线缆行业的新一代高性能、高智能钢丝绳管式绞线机(钢铰机),实现设备能力的整体升级。
新风光为该设备提供完整的电控解决方案。方案以FD系列变频器驱动产品为核心,采用先进电气同步技术,取代传统机械传动结构,实现管绞机设备性能的跨越式升级,有力满足市场对高品质、多样化钢绞线产品的严苛需求。
02
工艺原理
本方案对钢铰机的整个工艺流程进行了精细化的电气同步控制,其核心在于对四台关键电机的协同运作:
01
主机电机(绞笼驱动)
作为系统的核心动力源,其高精度闭环矢量控制保证了绞笼在高速旋转(公转)时扭矩平稳、转速恒定,这是捻制出均匀、紧实钢丝股的基础。我们采用带编码器反馈的控制方式,确保了启停过程中的精确定位和速度的精准控制。
02
牵引电机(捻距控制)
该电机是实现“无极捻距”的关键。它与主机电机之间构成精确的“电子齿轮”主从关系。通过在人机界面上设定捻距值,系统会自动计算并维持牵引电机与主机电机之间的严格速比。例如,增大牵引速度,则捻距变长;减小牵引速度,则捻距变短。这一过程完全由程序控制,响应迅速,精度极高。
03
排线电机(收卷质量控制)
为解决收卷不平整的行业难题,本方案引入独立的排线电机。其控制系统构成一个“电子凸轮”应用,能根据收卷盘的实时转速、卷径变化以及钢丝直径,智能计算出排线往复移动的最优速度和距离,确保钢绞线在卷盘上层层致密、边缘整齐,极大提升了成品的外观质量和后续使用便利性。
04
收线电机(张力控制)
该电机工作在恒定的转矩(张力)控制模式下。无论收卷盘是空盘还是满盘,它都能提供持续稳定的收卷张力,有效防止在收卷过程中出现钢丝过紧被拉伤或过松导致“塌卷”的问题。系统会根据卷径的实时变化自动调整转速,以匹配恒定的线速度。
03
核心技术指标与行业痛点
核心技术指标
行业痛点
1. 效率瓶颈:传统设备通过更换挂轮齿轮来调整捻距,过程耗时耗力,且机械换挡带来的冲击和磨损限制了设备速度的提升。高速运行时,振动和噪音大,稳定性与精度难以平衡。 2. 成本压力:高精度的机械同步结构(如同步轴、差速器)或全伺服系统,初期投资巨大。同时,机械部件的日常润滑、磨损更换等维护成本高昂,是持续的运营支出。 3. 数据孤岛:设备是信息“孤岛”,班组产量、设备OEE(综合效率)、单批次产品的工艺参数等关键信息依赖人工记录,易出错、难追溯。管理者无法实时掌握生产状态,决策缺乏数据支持。
04
解决方案
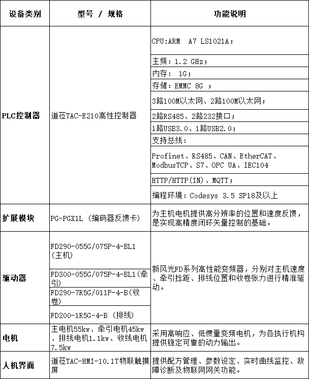
硬件配置:
控制方案特点 1. 全电子化驱动: 完全摒弃了机械齿轮箱、同步轴等复杂构件,四台电机均由新风光高性能变频器独立驱动,通过高速总线实现底层数据的实时交互与协同,构成一个灵活、高效的柔性控制系统。 2. 高速总线同步: 控制器与四台变频器之间采用工业以太网总线通讯,微秒级的刷新周期确保了多轴之间指令传递的实时性与同步性,从根本上解决了信号延迟和干扰问题。 3. 断电同步保持: 利用变频器共直流母线技术及内置的能量处理算法,在电网突然断电或急停时,系统能利用电机再生能量完成所有轴的同步减速与刹车,保持正确的相对位置,避免断丝和产品报废,来电后可直接恢复生产。 模块化程序架构: 控制程序采用模块化设计,将捻距计算、张力控制、排线逻辑等功能封装成独立的功能块,使得程序逻辑清晰,便于后期维护、升级和个性化功能定制。
05
方案优势
01
性能提升
1. 高精度控制:在钢铰线捻制工艺中,本系统实现了高速运行下的精准控制。即便在急加速或急减速的动态过程中,也能实现无过冲的平滑控制,确保捻距的均匀一致 。在持续运行速度高达48米/分钟时,其全流程同步误差精度依然能稳定在±1mm范围内 。这成功突破了传统机械设备在高速度下难以保证高精度的技术瓶颈 。
2. 高效稳定:通过将复杂的工艺流程固化为标准化的电子控制程序,极大地减少了生产过程中对人工经验的依赖和手动干预的需要 。这不仅提升了生产效率,更使得设备能够长时间连续稳定运行,其可靠性得到显著提升。
02
成本优化
1.硬件成本优势:在实现同等高精度与高速度性能指标的前提下,若与采用全伺服系统或国际一线品牌的解决方案相比,本套采用新风光高性能变频器的方案,可将项目的整体硬件采购成本降低约15% 。这使得高端性能不再与高昂投资划等号,为企业技术升级提供了更具经济效益的选择。
2.综合成本降低:
安装调试成本:先进的总线型架构用一根通讯电缆替代了过去数十根复杂的控制信号线,极大地简化了控制柜的内部配线和现场布局 。这不仅降低了线缆和人工成本,更将现场安装与调试时间缩短了30% 。维护保养成本:方案中以零维护的电子齿轮替代了需要定期润滑、检查和更换的机械齿轮箱。这从根本上杜绝了因机械磨损带来的维护开销和停机损失,可将设备的后期年度维护成本降低20% 。
能源使用成本:得益于共直流母线技术,系统内部的能量可以循环利用。例如,主机电机减速时产生的再生电能,能够被牵引或收卷电机直接消耗,有效减少了对电网的能源索取和对制动电阻的依赖,实现了显著的节能效果。
03
智能化升级
本方案配置的物联触摸屏能够实时采集并整合设备运行的全部关键数据,包括但不限于速度、同步误差值、计米长度、电机扭矩、运行时长等 。数据实时上传至云端或无缝接入工厂的MES(制造执行系统) ,使得管理者可以在办公室的电脑甚至手机上,直观地监控每一台设备的实时状态、订单进度和生产效率。这彻底破解了传统设备作为“数据孤岛”的难题 ,为实现透明化、数字化的生产管理提供了强大的技术支撑 。
相关文章
FD系列变频器赋能金属制品管绞机丨驱动产业效能跃升,引领智能制造新高度### 在金属制品与线缆制造行业中,绞线机是不可或缺的核心设备。它通过将多根钢丝...
2025-10-16 1
本报记者 于灵歌 乔然“你已经跑单很久了,为了你的安全建议及时休息。”“背单”8小时后,在深圳市福田区华强北跑单的骑手宋师傅收到了美团平台推送的疲劳监...
2025-10-16 0
【CNMO科技消息】近日,CNMO注意到,高通最新旗舰移动平台骁龙8 Elite Gen 5在中国市场的出货量数据被披露。截至10月15日,在过去1个...
2025-10-16 1
王涵在大众文化领域,多数作品都要经受思想和逻辑的审问,然而广告经常看上去是个例外。对于广告,我们允许它无意义,说些自相矛盾的话,想方设法勾起人们购买产...
2025-10-16 1
保障家庭饮水安全与健康已成为现代生活的共识,净水器几乎是每个家庭的必备家电。然而,从有婴儿的家庭极度关注的“水质绝对安全”,到普通家庭在意的“性价比与...
2025-10-16 1
根据国际数据公司(IDC)发布的最新报告显示,全球个人电脑(PC)市场在2025年第三季度保持稳健复苏。报告显示,本季度全球PC总出货量达7580万台...
2025-10-16 1
每经记者:黄婉银 孔泽思 王晶 朱成祥 李蕾 任飞 每经编辑:陈俊杰,易启江又一次打破西方技术封锁。2025湾区半导体产业生态博览会(简称湾芯展)10...
2025-10-16 1
10月15日,湾芯展正式在深圳福田会展中心举行。1在这会展举行之前,市场可是充满期待,尤其是前几天深圳发改委在新闻发布会上曾经说到,新凯来旗下的一些子...
2025-10-16 2
发表评论