中国康复医学会2025-10-21 18:42:28点击蓝字关注我们中康发〔2025〕94号关于《2025中国康复医学会综合学术年会高质量论文集》评审...
2025-10-21 0
中国康复医学会2025-10-21 18:42:28
点击蓝字
关注我们
中康发〔2025〕94号
关于《2025中国康复医学会综合学术年会高质量论文集》评审收录结果的通报
各分支机构,各省、自治区、直辖市康复医学会,各单位会员:
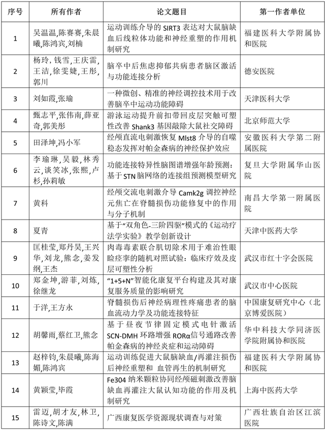
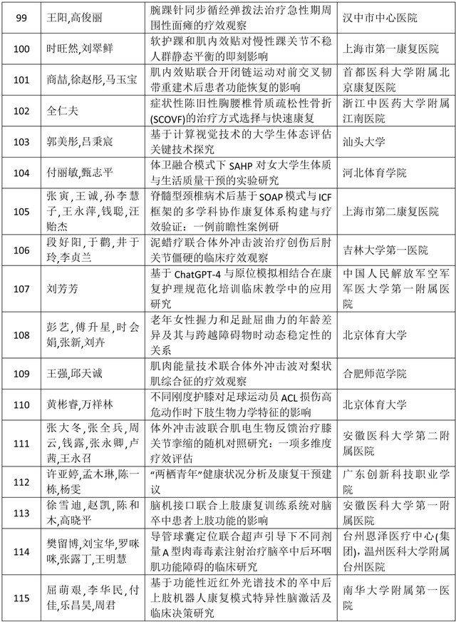
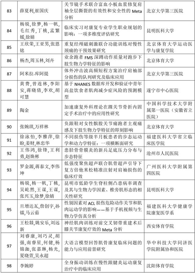
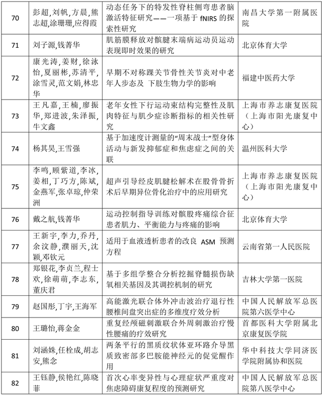
为充分发挥高端学术会议的引领辐射作用,促进我国康复医学学术繁荣,推动康复医学事业蓬勃发展,2025中国康复医学会综合学术年会面向社会开展了学术论文征集活动,得到广大康复科技工作者的积极响应和踊跃投稿。经过专家评审,学会审定,共遴选出222篇论文,收录到《2025中国康复医学会综合学术年会高质量论文集》(名单见附件)。学会将持续推动康复医学学术交流与科研创新,鼓励广大康复科技工作者创作出更多高水平的学术成果,为推动康复医学事业高质量发展、助力健康中国建设做出积极贡献。
附件:
《2025中国康复医学会综合学术年会高质量论文集》名单
中国康复医学会
2025年10月20日
中国康复医学会媒体矩阵
中国康复医学会
微信公众号
中国康复医学会
官方网站
中国康复医学会
视频号
@中国康复医学会
抖音号:43538055078
中国康复医学会
今日头条
中国康复医学会
微博
联系电话 : 010-64210670-622
下载盖章版通知
文章来源:中国康复医学会学术部
相关文章
中国康复医学会2025-10-21 18:42:28点击蓝字关注我们中康发〔2025〕94号关于《2025中国康复医学会综合学术年会高质量论文集》评审...
2025-10-21 0
【CNMO科技消息】10月21日,小米海外子品牌POCO即将推出的平板新品POCO Pad M1持续获得多项认证,预示其发布已进入倒计时。继此前现身G...
2025-10-21 0
人工智能初创公司Counterintuitive Corp.今日正式发布,该公司致力于构建所谓的推理原生计算架构,其使命是通过开发专为推理而非模仿设计...
2025-10-21 0
继2024年的8英寸SiC功率器件芯片项目后,近日士兰微又一次联合厦门半导体、新翼科技两大国资背景企业,发起200亿元高端模拟集成电路芯片项目。而这两...
2025-10-21 0
打开一款APP,填写手机号,输入收到的验证码——实名制时代下,几乎每个上网的人都曾重复这套登陆步骤。手机号就像一把“钥匙”,可以打开各个网络账号的“门...
2025-10-21 0
混沌学园2025-10-21 20:44:412025混沌AI应用成果大课,将在将于10月31日至11月2日在江苏无锡飞马水城举办。 为什么是AI“成...
2025-10-21 1
文|青茶前言三年前,美国政府挥下重锤,对中国芯片产业展开最严苛的封锁,设备断供、技术封杀、人员限制,几乎是想把“中国芯”掐死在萌芽中。彼时,全球不少专...
2025-10-21 0
新京报讯(记者徐彦琳)“这是人工智能最好的时代,也是人工智能最有争议的时代。世界主要国家都将人工智能作为目前最大的发展战略,力图在新一轮国际竞争中掌握...
2025-10-21 1
发表评论