您好:新九哥透视挂,小程序麻将骗局大揭秘,微信打牌可以开挂的,很多玩家在这款游戏中打牌都会发现很多用户的牌特别好,总是好牌,而且好像能看到-人的牌一样...
2025-11-19 15
近日,马斯克的xAI公司推出了最新一代大语言模型 Grok 4.1。这次更新距离今年 7 月 Grok 4 发布仅过去四个多月,却带来了用户立刻就能感知到的显著提升。马斯克本人在 X 平台上发帖表示,大家应该会明显感觉到速度和质量的双重飞跃,而实际体验也确实如此。
Grok 4.1 的最大亮点在于它对大模型顽疾的针对性优化。xAI 团队这次把后训练阶段的重心放在了减少幻觉上,通过大规模强化学习和针对信息求取类提示的专项纠偏,新模型在真实世界查询中的幻觉率从 Grok 4 的 12% 左右直接降到 4% 左右,降幅接近三倍。这意味着用户问事实性问题时,Grok 4.1 更不容易胡编乱造,而是给出可靠、可验证的答案。对于依赖 AI 进行研究、写作或决策的用户来说,这无疑是一次实质性进步。
除了更可靠,Grok 4.1 在对话体验上也完成了质的飞跃。官方描述称它在创意、情感和协作交互方面表现出色,更善于捕捉用户细微意图,回复更有共情力、个性更连贯,同时保持了前代模型那种锋利又幽默的风格。在 EQ-Bench 情感智商测试中,Grok 4.1 的得分从 Grok 4 的 1206 分暴涨到 1586 分,在创意写作和人际理解维度同样领先。这让它不再只是冷冰冰的问答机器,而是更像一个真正懂你的对话伙伴。
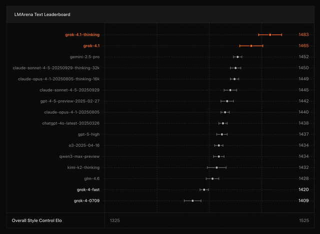
第三方盲测数据进一步印证了这些改进。在 LMArena 的 Text Arena 排行榜上,Grok 4.1 的思考模式以 1483 的 Elo 分数稳坐第一,甚至非推理的快速模式也拿下第二,领先所有非 xAI 模型 31 分之多。更值得一提的是,在 11 月 1 日到 14 日为期两周的静默灰度测试中,xAI 把新旧模型的回复随机混在一起让用户盲选,结果 Grok 4.1 以 64.78% 的偏好率完胜前代。这份来自真实用户的投票,比任何内部基准都更有说服力。
访问方式也保持了 xAI 一贯的亲民作风。Grok 4.1 已向所有用户免费开放,无论在 grok.com 网站、X 平台,还是 iOS 和 Android 的 Grok App 上,都可以直接使用。进入界面后,Auto 模式默认就是 Grok 4.1,如果你想手动指定,也能在模型选择器里找到它。付费的 SuperGrok 或 Premium+ 用户自然能享受更高配额,但免费版已经足够日常使用。
这次发布没有大张旗鼓的直播,也没有长篇的技术报告,xAI 只是平静地把模型推上线,任由用户自己去感受变化。这种低调反而凸显了自信:当产品真正好用时,不需要太多噱头。和其他厂商动辄几个月一次的大版本迭代相比,xAI 的节奏明显更快,从 Grok 4 到 4.1 只用了不到半年,就实现了从排行榜三十多名到全面登顶的逆袭。
当然,Grok 4.1 并非完美无缺。它依然继承了 Grok 系列一贯的直率风格,有时回答会比其他模型更不加修饰,但这也正是许多用户喜欢它的原因。在当前 AI 军备竞赛白热化的背景下,xAI 用实际表现证明,追求真理和最大化帮助用户,依然能在性能和体验上占据上风。
相关文章
您好:新九哥透视挂,小程序麻将骗局大揭秘,微信打牌可以开挂的,很多玩家在这款游戏中打牌都会发现很多用户的牌特别好,总是好牌,而且好像能看到-人的牌一样...
2025-11-19 15
11月13日,有许多网友吐槽荣耀输入法崩了。微博平台上,多位荣耀用户发文称,在使用手机时输入法无法正常弹出输入框,导致无法打字。一位网友吐槽称:“荣耀...
2025-11-19 3
近日,马斯克的xAI公司推出了最新一代大语言模型 Grok 4.1。这次更新距离今年 7 月 Grok 4 发布仅过去四个多月,却带来了用户立刻就能感...
2025-11-19 4
DoNews11月18日消息,据电商派报道,闲鱼循环商店华中首店于今日在湖北武汉江岸区后湖大道新荣天街开业,这是继华东、华南之后的又一区域中心店。今年...
2025-11-19 2
深圳国旅官网深圳深国旅行社 1、简介:2009年,中国国旅总社实施国内各大区域资源整合战略,成立南方总部,并正式运营国旅(深圳国际旅行社有限公司,为深...
2025-11-19 1.3K+
美丽的丽江,有什么好玩的地方? 1、泸沽湖是丽江景色最美的地方之一。每逢晴天,蓝天白云,倒映湖中,水天一色,景象奇丽。它犹如一块明珠镶嵌在群山怀抱之中...
2025-11-19 835
九寨沟黄龙两日游攻略 1、晚饭还可以,酒店老板比较厚道,吃不够可以加。导游通知,明早5:30出发,赶往黄龙。黄龙索道没有开放,到1号才会开。其实,今天...
2025-11-19 940
亲,这款游戏可以开挂的,确实是有挂的,很多玩家在这款游戏中打牌都会发现很多用户的牌特别好,总是好牌,而且好像能看到-人的牌一样。所以很多小伙伴就怀疑这...
2025-11-19 16
发表评论