iPhone Air国行版终于到来了,可以在10月22号购买到,现在可以去预约了。只是怎么开通eSIM,如何把实体SIM卡转移到eSIM,对新手可能就...
2025-10-16 0
iPhone Air国行版终于到来了,可以在10月22号购买到,现在可以去预约了。
只是怎么开通eSIM,如何把实体SIM卡转移到eSIM,对新手可能就要了解下了。
再开始将如何开通eSIM之前,先来复习下iPhone Air的配置吧!
iPhone Air最大特点可能是只有165克的重量,放到现在动不动200克以上的手机,显得是那么轻盈曼妙,和与众不同。
6.5英寸Super Retina XDR 显示屏,120Hz promotion 紫石英刷新率,峰值亮度来到3000尼特。
配了A19 Pro芯片,是6核CPU,5核GPU,摄像头用了一个48MP融合是主摄,可以实现12MP光学品质的2倍长焦,数字变焦是10倍。
前置1800万像素Center Stage镜头,支持人物剧中功能。
它与众不同的设计是,配了字眼C1X调制解调器,支持蓝牙6,Thread网络协议,只可以用eSIM。
边框是5级钛金属边框,背面是超瓷晶面板,续航27小时的视频播放时间,也不短。
它是单扬声器,3149毫安时电池,有线充电是20瓦,无线充是15瓦,接口是USB2的,这些都是日常感知很明显的地方。
苹果iPhone 14和后面机型支持eSIM,可以管理8个甚至更多eSIM,是通过数字方式激活新号码。
简单来说,传统SIM卡是给你手机卡时候,已经发数据写入到SIM卡里面,这点在营业厅开卡时候可以看到。
eSIM则是手机内置了芯片,只需要下载数据到芯片就行,相当于SIM卡已经内置到手机里了。
好处是更加灵活,能方便切换多个手机号。
通过iPhone 上设置eSIM过程,可以理解到如何用eSIM。
如果已经在旧手机使用了eSIM,要将SIM转移到新手机,只要两台手机登陆同一个Apple账户,并且设备在附近,打开蓝牙。
可以操作转移eSIM,只是如果iPhone手机丢了这个方式就不能用了。
另外一个方式,去营业厅获取eSIM,这种方式也是新购买iPhone Air需要操作的。
有些同学担心手机丢了,eSIM信息不安全!
其实完全没必要,它实际上和实体卡的SIM是一个东西,实体SIM都不担心丢失,为什么要担心eSIM丢失呢?
电信、移动目前都上线eSIM专区,可以直接在首页看到,直接打开手机eSIM可以预约办理eSIM。
目前来说套餐不变,也没有手续费~
以电信来举例,有一些条件可以注意下:
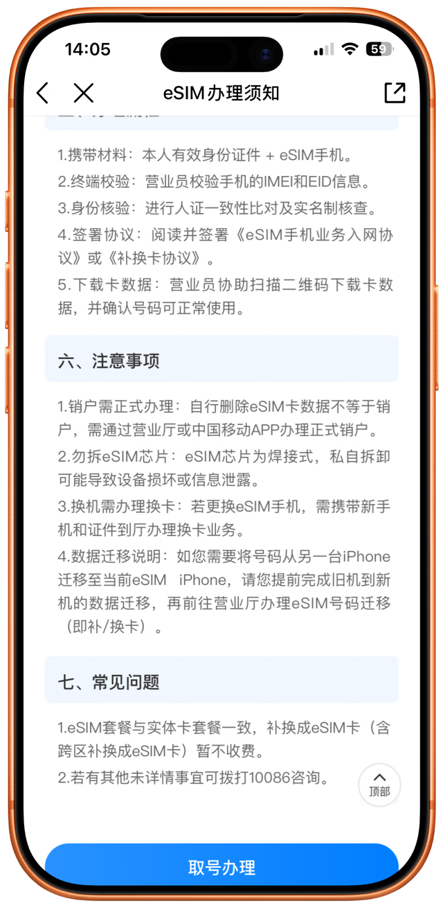
1,只可以办理中国大陆地区入网许可的iPhone Air手机,型号叫做A3518,也就是国外,或者港版的不支持。
2,10月22号起可以到门店办理eSIM业务,不过需要提前预约。
3,目前是试验期间,需要满18周岁和携带身份证件,亲自去办理,不能替别人代办。
4,完成eSIM号码开户后,需要72小时内完成下载,超过72小时卡数据会失效无法下载。
5,更换设备,误删卡数据的话,也需要到营业厅补换卡,也就是手机丢了也需要到营业厅处理。
6,同一个eSIM手机,最多可以开通2个国内运营商的esim号码。
7,每个自然月可入网两次国内运营商的eSIM。
简单总结来说,它实际上就是和实体SIM卡操作差不多,只是数据直接写入手机,不是给实体卡,以及后续你可以把eSIM数据转移到其他手机。
要说最大的好处,是方便经常出国需要更换手机卡的朋友,直接下载或者启动当地eSIM卡就行。
相关文章
iPhone Air国行版终于到来了,可以在10月22号购买到,现在可以去预约了。只是怎么开通eSIM,如何把实体SIM卡转移到eSIM,对新手可能就...
2025-10-16 0
七十年代中后期,中国电视工业刚起步,北京、上海、天津的厂子勉强吐出些黑白机型,产量低得可怜。十二寸的熊猫牌或牡丹牌,基本靠凭票供应,商场门口一开张,就...
2025-10-16 0
很多人纠结:一千多的手机和四千多的手机,外观差不多,价格却差两三千,这钱到底花在哪儿了?作为用过不同价位手机的过来人,我想说,这差距真不是一两句能说清...
2025-10-16 0
无需打开直接搜索微信:本司针对手游进行,选择我们的四大理由: 1、软件助手是一款功能更加强大的软件!无需打开直接搜索微信: 2、自动连接,用户只要开启...
2025-10-16 4
您好:这款游戏是可以开挂的,软件加微信【添加图中微信】确实是有挂的,很多玩家在这款游戏中打牌都会发现很多用户的牌特别好,总是好牌,而且好像能看到其他人...
2025-10-16 35
您好:这款游戏可以开挂,确实是有挂的,很多玩家在这款游戏中打牌都会发现很多用户的牌特别好,总是好牌,而且好像能看到-人的牌一样。所以很多小伙伴就怀疑这...
2025-10-16 8
适合女生在KTV唱的100首经典歌曲 《小幸运》——田馥甄 这首歌曲旋律优美,歌词温馨,极具感染力。在KTV中唱这首歌曲可以让女生们释放自己的情感,感...
2025-10-16 100
有谁知道幼儿早教机构排名?加盟早教的话,哪个品牌比较好? 十大早教机构排名是:美吉姆、新爱婴、金宝贝、红黄蓝、东方爱婴、bbunion、悦宝园、运动宝...
2025-10-16 39
发表评论