近日,“佳能动感创作分享会”深入内蒙古阿拉善腹地,以沙漠越野为实战场景,组织影像创作者与媒体人员测试佳能EOS R5 Mark II在高速移动、沙尘干...
2025-10-01 0
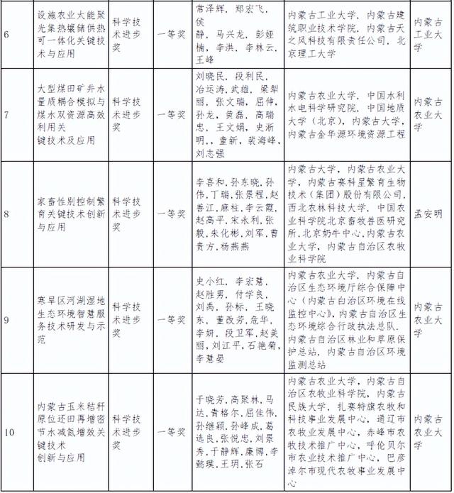
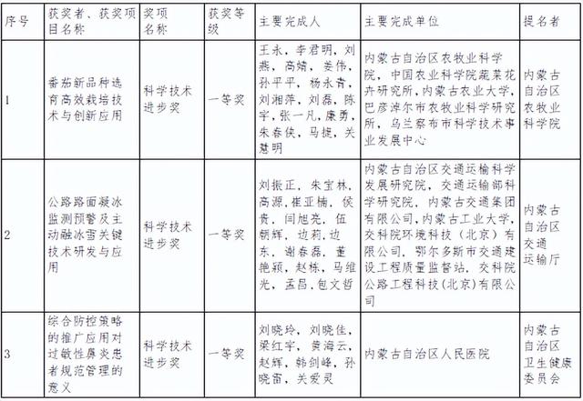
2024年度内蒙古自治区科学技术奖公布
呼和浩特市获奖总数
居全区首位
具体获奖名单
↓↓↓
呼和浩特市驻呼高校获奖名单(45项)
呼和浩特市驻呼院所获奖名单(26项)
呼和浩特市人物奖获奖名单(10人)
呼和浩特市企业获奖名单(20项)
祝贺!
丨来源:青橙融媒综合自呼和浩特市科学技术局
丨编辑:张英
丨校读:于惠敏
丨审核:韩舒杨
相关文章
近日,“佳能动感创作分享会”深入内蒙古阿拉善腹地,以沙漠越野为实战场景,组织影像创作者与媒体人员测试佳能EOS R5 Mark II在高速移动、沙尘干...
2025-10-01 0
谁能想到,曾在911事件里撑起美国应急通信、巅峰时霸占全美一半手机市场的黑莓,会在短短几年内从“商务人士标配”沦为手机市场的“透明人”?这个让奥巴马直...
2025-10-01 1
邢台街景·市中心医院院内的国旗聞鍾記郵(5441)神二十航天员第三次出舱又是一年十月一,又到举国欢庆时,当大街小巷挂满国旗的时候,共和国也迎来了76周...
2025-10-01 0
2024年度内蒙古自治区科学技术奖公布呼和浩特市获奖总数居全区首位具体获奖名单↓↓↓呼和浩特市驻呼高校获奖名单(45项)呼和浩特市驻呼院所获奖名单(2...
2025-10-01 0
9月25日至27日,中国遥感应用协会生态环境遥感分会第二十七届生态环境遥感论坛暨第十五届桂粤闽赣遥感科技大会在广西桂林举办,与会嘉宾共话AI遥感技术前...
2025-10-01 1
昆仑万维:在游戏领域有着丰富的产品线和运营经验。其游戏类型涵盖角色扮演、策略游戏、休闲游戏等多种类型。金龙羽:生产的电力电缆涵盖了不同电压等级和规格,...
2025-10-01 1
微乐安徽麻将充值会提高胜率么是一款可以让一直输的玩家,快速成为一个“必胜”的ai辅助神器,有需要的用户可以加微下载使用。 手机打牌可以一键让你轻松成...
2025-10-01 13
本篇文章给大家谈谈透视棋牌工具箱,以及透视棋牌工具箱在哪对应的知识点,希望对各位有所帮助,不要忘了收藏本站喔。 方正飞腾是做什么用的? 1、方正飞腾是...
2025-10-01 2
发表评论