国产芯片好不容易有点起色,结果自己人给捅了刀子。2025年,上海市第三中级人民法院对尊湃通讯科技公司侵犯华为商业秘密案做出一审判决,14个前华为海思员...
2025-10-16 0
国产芯片好不容易有点起色,结果自己人给捅了刀子。
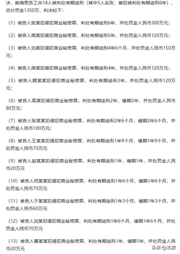
2025年,上海市第三中级人民法院对尊湃通讯科技公司侵犯华为商业秘密案做出一审判决,14个前华为海思员工全栽了进去,总罚金超过1350万元。
这帮人是有组织地窃取华为投入巨资研发的WiFi芯片技术,直接导致华为损失惨重。领头的张琨,本来是华为资深技术总监,却成了这场窃密闹剧的主犯,判了6年徒刑,外加300万罚款,还被禁5年内碰芯片行业。
张琨从2019年就开始琢磨离职的事,那时候他在华为海思负责WiFi芯片研发,接触的核心技术可不少。华为为了WiFi 6和WiFi 7芯片,花了9亿多资金,从设计到测试全砸进去了。
这些技术包括射频模块、算法框架、源代码,都是华为的命根子。
张琨从2020年起就拉拢团队,挑了13个同事,主要是工程师和技术骨干。他们没敢明目张胆下载大文件,而是用手机拍照、电脑截屏、手抄笔记这些老土办法,一点一点把资料搞到手。
收集齐了,还分段传输,有些绕道境外服务器再拼起来,避免被公司系统抓包。
2021年2月,张琨正式从华为走人,一个月后就成立尊湃通讯,选在南京落脚,专攻无线芯片。这时候他的竞业协议还没到期,按规矩两年内不能干同类活,但他不管不顾。
尊湃一开张,他就用偷来的资料搭框架,调整些参数装样子。挖人这块更狠,开出2到3倍薪水加股权,很快把那13个旧部拉过来。
有些人没直接进尊湃,先去中间公司转一圈,试图蒙混过关,但这招太明显了。14人里头,好几个竞业协议在身,却为了钱铤而走险。
尊湃用这些技术,很快就推出自家WiFi 6芯片,专业鉴定一看,40个核心技术点跟华为的相似度超90%,这哪是创新,分明是抄袭。
华为在2021年下半年发现异常,内部审计查出可疑传输记录。
2022年初报案,上海检察机关介入,花了三年时间把证据链搞扎实。工业和信息化部电子第五研究所的鉴定报告铁证如山,确认侵权事实。
法院认定,这不光是商业纠纷,还是犯罪行为,直接伤了华为的创新根基。中国芯片行业本来就卡脖子,这么一搞,更难往前走。
张琨履历亮堂堂,结果为了私利毁了一切。
这案子一曝光,很多人联想到董明珠那番话。
2024年4月22日,在格力电器临时股东大会上,董明珠直言不讳,说格力绝不用海归派,因为里面可能混着间谍,分不清谁是好人,只能从国内高校自己培养。
这话一出,舆论哗然,媒体说她这说法背离常识,别公开挑起对立。
4月24日,胡锡进发声,批评这是身份歧视,哪个群体没坏人,不能一竿子打翻一船人。他还建议董明珠道歉,维护海归声誉。网上两派吵翻天,支持的觉得她实诚,反对的说格局小。
董明珠领导格力多年,注重本土人才,强调制度建设。
张琨正好是海归背景,在高通干过几年,回国后用学来的手法偷华为技术,这不正好戳中董明珠的痛点?当然,不能因为一个张琨就否了所有海归,大部分人还是想为国家出力。
但这案子至少说明,风险确实存在。企业用人得多个心眼,尤其芯片这种高科技领域,商业秘密一丢,损失上亿。格力和华为不一样,但防范思路有共通之处。
判决下来后,尊湃业务基本停摆,芯片产品禁售。小米产投曾投过尊湃Pre-A轮,现在估计后悔了。这事给行业敲响警钟,知识产权保护得加强。
最高检指导这案子,创下严惩纪录,树立新标杆。
其他人如周某甲、刘某、周某乙、顾某等骨干判3到5年,罚120到150万;剩下高某、王某等9人判1到3年,罚款相应少点。
在芯片这行,技术迭代飞快,判几年出来就跟不上了,更别说张琨11年不能碰,基本废了。
中国芯片路子本来就艰难,好不容易有点突破,结果内鬼先坏事。张琨他们偷的不止技术,还偷走了行业信心。
华为、海思这些年扛着压力往前冲,投入巨资搞自主,这帮人一搅和,等于白忙活。法院判得重,也在告诉大家,违法成本高,别轻易试水。
人心不足蛇吞象,冒险无非因为贪婪。
参考资料:
1、华为芯片核心技术遭窃取!“小偷”系公司前高管 黑龙江日报 2025-08-18
2、“绝不用海归派”,董明珠“间谍言论,背离常识 新京报 2025年04月23日
相关文章
国产芯片好不容易有点起色,结果自己人给捅了刀子。2025年,上海市第三中级人民法院对尊湃通讯科技公司侵犯华为商业秘密案做出一审判决,14个前华为海思员...
2025-10-16 0
以旧换新,价格“腰斩”,实力依旧……这款两年前的Pro机型,或许是精明消费者的“新宠” 性能与体验:实力依旧在线A17 Pro芯片:作为首款采用3nm...
2025-10-16 0
就在刚刚,卢伟冰官宣了红米K90系列将在下周发布,并且表示此次K90系列将追随小米17系列,一同冲击高端市场。所以K90系列的机型也将进行“升级”,虽...
2025-10-16 0
本篇文章给大家谈谈打10块的手机麻将输了几万,以及打10块的手机麻将输了几万算赌博吗对应的知识点,希望对各位有所帮助,不要忘了收藏本站喔。 手机打牌输...
2025-10-16 1
您好:这款游戏可以开挂,确实是有挂的,很多玩家在这款游戏中打牌都会发现很多用户的牌特别好,总是好牌,而且好像能看到-人的牌一样。所以很多小伙伴就怀疑这...
2025-10-16 24
近日,被誉为全球计算机系统领域“奥运会”的顶级学术会议SOSP 2025公布奖项评选结果,“星绽”开源操作系统在高可扩展内存管理方面的研究论文,斩获今...
2025-10-16 0
7月15日,抖音发布消息称,其本地生活业务将投入亿级平台补贴,支持连锁品牌酒店官方直播、区域矩阵号及商家职人直播、明星达人探店,上线特惠日历房、酒店通...
2025-10-16 20
发表评论